$5
I want this!

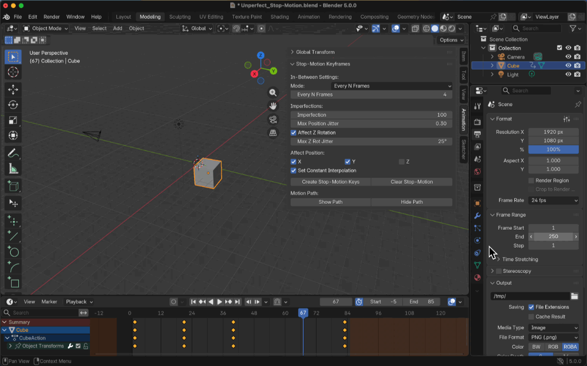
Unperfect Stop Motion for Blender

Sometimes animation looks too perfect. Every movement is smooth, precise, calculated… and a little bit lifeless.
Stop-motion has the opposite charm: tiny jitters, handmade wobble, small imperfections that somehow make everything feel more real.

I built this add-on because I wanted that feeling in Blender — and none of the tools I tried really captured it.

This add-on adds a touch of human wobble back into your animation. With one click, it fills the space between keyframes with subtle variations in position and rotation. Nothing crazy or chaotic… just enough to make your motion feel handmade, imperfect, and alive.

Perfect for anyone who loves the look of stop-motion, but wants a simple, lightweight way to get it.

Unperfect can be beautiful.
And sometimes, it’s exactly what your animation needs.

I want this!

Add-On for Blender

Handmade Stop-Motion
Powered by